Introduction
Understanding the significant impact of trauma on mental health is crucial for anyone on the path to recovery. With nearly 90% of individuals encountering at least one traumatic event in their lifetime, the journey toward healing can often seem daunting. This article explores effective strategies for finding qualified healers who specialize in trauma recovery, examining various therapeutic modalities and the role of technology in personalizing care.
How can individuals identify the right support among numerous options, and what criteria should guide their search for effective healers?
Understand Trauma and Its Impact on Recovery
Trauma manifests in various ways, including emotional, psychological, and physical responses that can significantly affect recovery. Understanding these effects is crucial, as emotional distress often undermines a person's sense of security, leading to symptoms such as anxiety, depression, and post-traumatic stress disorder (PTSD). Research indicates that around 90% of individuals encounter at least one traumatic life event, with many experiencing multiple traumas, particularly women who face additional barriers to accessing care.
The impact of trauma extends to brain function, where changes can hinder memory and emotional regulation. For example, studies show that interventions like the Imagery Competing Task Intervention (ICTI) can effectively disrupt intrusive memories, underscoring the brain's ability to recover through targeted therapeutic methods. By recognizing these symptoms and understanding their implications, individuals can articulate their needs more effectively when seeking assistance, ultimately facilitating a more personalized and meaningful recovery journey.

Explore Healing Modalities for Trauma Recovery
To recover from emotional distress, one can explore various find healers near me methods for trauma recovery. Traditional therapies, such as Cognitive Behavioral Therapy (CBT) and Eye Movement Desensitization and Reprocessing (EMDR), are complemented by holistic practices like Reiki, meditation, and somatic experiencing. Each modality offers unique benefits:
- CBT is particularly effective in altering negative thinking patterns.
- EMDR has shown success rates of about 88% in facilitating significant progress for individuals who have experienced distress, based on research-backed methods.
- Holistic approaches, including somatic experiencing, emphasize the body's role in processing trauma, fostering a deeper connection between mind and body.
Real-world examples illustrate the efficacy of these approaches. Clients participating in CBT often report substantial decreases in anxiety and depressive symptoms within 8 to 12 sessions, a timeframe that many find common. Similarly, EMDR therapy typically yields noticeable improvements in trauma symptoms over a comparable period.
Integrating multiple modalities can further enhance recovery, especially when individuals look to find healers near me methods for trauma recovery, as demonstrated by case studies showing better outcomes through a combination of therapies. For instance, a case study from ReviveHealthTherapy highlights how clients who utilized both CBT and somatic experiencing reported a more thorough recovery journey. This integrative practice addresses not only the psychological aspects of trauma but also nurtures the physical and emotional well-being of clients, fostering a more comprehensive recovery experience.

Utilize Technology to Find Qualified Healers
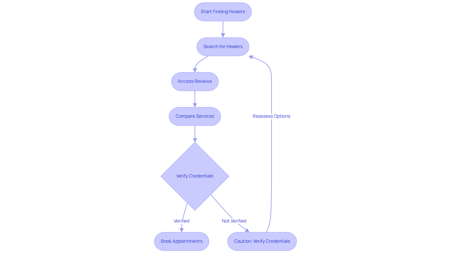
In today's digital landscape, it can be a challenge to find healers near me methods for trauma recovery. Many individuals aim to find healers near me methods for trauma recovery that meet their specific needs, location, and preferred treatment methods. Finding healers near me methods for trauma recovery is crucial for effective recovery, as personalized care can significantly impact health outcomes.
In this context, technology plays a vital role. Digital platforms can help users find healers near me methods for trauma recovery, enabling them to access reviews, compare services, and conveniently book appointments. For example, a user in a rural area might use an app to find healers near me methods for trauma recovery, ensuring they receive necessary support without geographical limitations. This highlights the importance of tailored recovery methods in contemporary healthcare, as noted by Valerie Fuller, AANP President, who states, "Patients are increasingly seeking care that suits their lives, promotes long-term health and mirrors their unique needs."
However, while these platforms can be valuable resources, it is essential for users to approach online reviews with caution. Verifying credentials through professional affiliations or seeking recommendations from trusted sources is advisable. By leveraging technology wisely, individuals can enhance their recovery journeys and make informed decisions about their health.

Assess Healers for Compatibility and Effectiveness
To find healers near me methods for trauma recovery, one must evaluate their qualifications, methods, and how well they align with your personal healing journey. It's essential to start by researching their credentials and experience, particularly in trauma recovery, to find healers near me methods for trauma recovery that ensure they have the necessary background to support your needs.
Consider arranging a preliminary consultation. This meeting can help you assess their communication style and therapeutic approach. During this consultation, ask questions about how to find healers near me methods for trauma recovery, especially regarding their incorporation of trauma-informed care into their practice. This insight can be crucial in determining if their approach resonates with you.
Trusting your instincts is equally important. A strong therapeutic alliance often hinges on mutual respect and understanding. For example, you might feel more at ease with a healer who emphasizes a holistic approach, which aligns with your personal beliefs and values.
As you navigate this process, reflect on what qualities are most important to you in a healer. How do you recognize a qualified holistic practitioner? What should you consider before choosing a spiritual guide? These questions can help clarify your priorities and guide your decision-making.

Conclusion
Finding the right support for trauma recovery is essential for healing and regaining a sense of safety and well-being. Many individuals face the challenge of navigating the complexities of trauma and its effects. This journey involves exploring various healing modalities, utilizing technology to locate qualified healers, and assessing their compatibility with personal healing needs. Each of these elements is crucial for ensuring a personalized and effective recovery experience.
Effective methods for locating trauma recovery specialists include:
- Traditional therapies like Cognitive Behavioral Therapy (CBT) and EMDR
- Holistic practices such as Reiki and somatic experiencing
Technology plays a significant role in facilitating access to these resources, enabling individuals to find healers nearby who align with their specific needs. Evaluating healers based on their qualifications and therapeutic approaches is vital, as it allows individuals to make informed choices that resonate with their personal healing journeys.
Ultimately, the path to trauma recovery is deeply personal and multifaceted. By understanding trauma's impact, exploring diverse healing methods, leveraging technology, and carefully assessing potential healers, individuals can empower themselves to make choices that foster healing and growth. Taking these steps not only enhances the recovery process but also cultivates a deeper connection with oneself, paving the way for a more fulfilling and resilient future.
Frequently Asked Questions
What is trauma and how does it manifest?
Trauma manifests in emotional, psychological, and physical responses that can significantly affect recovery.
Why is understanding trauma important for recovery?
Understanding the effects of trauma is crucial because emotional distress can undermine a person's sense of security, leading to symptoms such as anxiety, depression, and post-traumatic stress disorder (PTSD).
How common is trauma among individuals?
Research indicates that around 90% of individuals encounter at least one traumatic life event, with many experiencing multiple traumas.
Are there specific groups that face additional barriers to accessing care for trauma?
Yes, women often face additional barriers to accessing care for trauma.
How does trauma affect brain function?
Trauma can lead to changes in brain function that hinder memory and emotional regulation.
What therapeutic methods can help with trauma recovery?
Interventions like the Imagery Competing Task Intervention (ICTI) can effectively disrupt intrusive memories, highlighting the brain's ability to recover through targeted therapeutic methods.
How can individuals articulate their needs when seeking assistance for trauma?
By recognizing the symptoms of trauma and understanding their implications, individuals can articulate their needs more effectively, facilitating a more personalized and meaningful recovery journey.