Introduction
Holistic wellness presents a complex challenge for many individuals seeking to improve their health. It involves an integrated approach that considers the mind, body, spirit, and emotions, highlighting the significant interconnections among these elements. As more people look for comprehensive healing solutions, understanding the value of this holistic perspective is crucial for achieving genuine well-being.
However, with a multitude of options available, how can one effectively find qualified holistic practitioners nearby? This question underscores the need for informed decision-making in the search for appropriate support. Research and practical examples show that a holistic approach can lead to more effective health outcomes, yet navigating the landscape of available resources can be daunting.
To assist in this journey, it is essential to consider various criteria when selecting a holistic practitioner. Reflective questions can guide this process:
- How do you identify a qualified holistic professional?
- What factors should you weigh before choosing a spiritual guide?
While digital platforms like the SPINE App can serve as one resource among many, it is important to explore multiple avenues to ensure a well-rounded approach to your health journey.
Understand Holistic Wellness and Its Importance
Holistic wellness represents a comprehensive approach that considers the entire individual - mind, body, spirit, and emotions - in the pursuit of optimal well-being. This perspective emphasizes the interconnectedness of these elements, recognizing that imbalances in one area can profoundly affect the others. Understanding this concept is crucial for anyone seeking healing, as it fosters a broader view of well-being that goes beyond mere symptom management.
The issue at hand is the need for a more integrated approach to health. Many individuals focus solely on physical symptoms, often neglecting the mental, emotional, and spiritual aspects of their well-being. This oversight can lead to incomplete healing and ongoing struggles.
Contextually, mental health serves as a foundation for overall wellness. Practices like mindfulness and meditation not only enhance mental clarity but also contribute to emotional stability. Recent studies indicate that mindfulness can reduce stress and improve emotional regulation, making it a vital component of holistic health. Evidence-based methods, such as mindfulness-based stress reduction, have shown effectiveness in improving mental well-being outcomes.
Physical health encompasses nutrition, exercise, and preventive care, all essential for maintaining overall wellness. The health market is projected to reach $6.8 trillion, reflecting a growing awareness of the importance of physical well-being within holistic practices. Notably, the well-being economy has consistently outpaced the global economy, underscoring its significance in today’s health landscape.
Spiritual well-being can be nurtured through activities that foster a sense of purpose and connection, such as meditation, prayer, or community involvement. Engaging in these practices can enhance resilience and provide a deeper sense of fulfillment.
Emotional well-being involves understanding and managing feelings, supported through therapy and self-reflection. Creative approaches, like community-centered wellness initiatives, highlight the importance of social connections in emotional health, demonstrating the effectiveness of comprehensive strategies.
By recognizing the significance of these interconnected elements, individuals can better appreciate how to find healers near me services for holistic wellness in their pursuit of holistic healing. This understanding encourages openness to exploring various options, including digital platforms like the SPINE App, which serves as one of many resources available. Users can connect with a global community, participate in workshops, and share personal stories that foster connection and support. Additionally, for those looking to promote their events or offerings, the marketing media library provides essential tools such as banners, video trailers, and logos to enhance visibility. Ultimately, this leads to a more fulfilling and balanced life. As the Global Wellness Summit approaches in November 2026, discussions surrounding these topics will continue to shape the future of overall health.

Utilize the SPINE App for Effective Search
It can often feel overwhelming to find healers near me services for holistic wellness. Many individuals seek alternative health options and want to find healers near me services for holistic wellness but may struggle to identify qualified practitioners that align with their needs. The SPINE App provides a solution by simplifying this process, helping users to find healers near me services for holistic wellness and connect with a variety of health professionals.
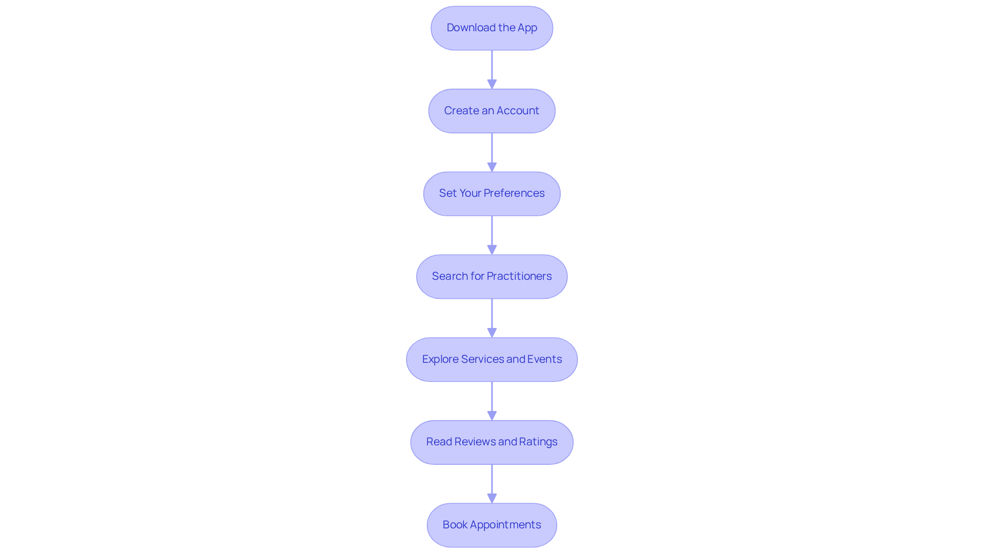
Step-by-Step Guide to Using the SPINE App:
- Download the App: Start by accessing the SPINE App on both iOS and Android platforms through your device's app store.
- Create an Account: Sign up using your email or social media accounts. This step unlocks personalized features tailored to your health journey.
- Set Your Preferences: Enter your health objectives and preferences. This customization ensures that the app suggests professionals who align with your specific needs.
- Search for Practitioners: Utilize the AI-powered search feature to discover healers based on location, specialty, and services offered. You can filter results to find healers near me services for holistic wellness that meet your criteria.
- Explore Services and Events: The app also features various health-related events and retreats, providing opportunities to connect with the community and enhance your healing experience.
- Read Reviews and Ratings: Before choosing a provider, examine feedback from other users. This evaluation helps ensure a good fit for your needs.
- Book Appointments: Once you identify a healer that suits your needs, you can book appointments directly through the app, facilitating a seamless experience.
By following these steps, you can effectively utilize the SPINE App as one of several resources to find healers near me services for holistic wellness, which can assist you in your health journey.

Compare Practitioners and Services
It can be a challenge to find healers near me services for holistic wellness. With so many options available, it’s essential to evaluate potential practitioners carefully to ensure they meet your specific needs. This process is increasingly important as more individuals seek comprehensive health solutions that include find healers near me services for holistic wellness, spirituality, and healing. Here are some practical tips to help you compare practitioners effectively:
- Check Qualifications: Verify that professionals have the necessary certifications and training in their respective fields. This step is crucial for confirming their expertise and skills.
- Review Specializations: Different practitioners may focus on various modalities, such as acupuncture, Reiki, or counseling. To streamline your search, you can find healers near me services for holistic wellness that align with your wellness goals.
- Read Client Testimonials: User reviews can offer valuable insights into a professional's effectiveness and approach. Look for consistent positive feedback regarding their methods and results, as this reflects the growing trend of consumers seeking reliable holistic support.
- Consider Availability: Assess the professional's availability and whether they provide in-person or virtual sessions to cater to your preferences.
- Evaluate Communication Style: Comfort with your healer is essential. A preliminary conversation can help you gauge their communication style and approach.
- Assess Costs: Compare service expenses among providers. Some may offer sliding scale fees or package deals, making services more accessible.
By taking the time to compare professionals, you can find healers near me services for holistic wellness, allowing you to make a more informed decision that aligns with your personal wellness journey. This careful assessment is becoming increasingly significant as interest in alternative healing approaches continues to rise. Remember, while there are various resources available, including platforms like the SPINE App, it’s important to explore multiple options to find the best fit for your needs.

Connect with Your Chosen Healers
Connecting with holistic practitioners can help you find healers near me services for holistic wellness in your wellness journey. However, many individuals may find it challenging to find healers near me services for holistic wellness that suit their needs. To navigate this process effectively, consider the following steps:
-
Reach Out: Use the contact options available in the SPINE App to connect with your chosen professionals. You can reach out via direct messaging, email, or phone calls, selecting the method that feels most comfortable for you.
-
Schedule a Consultation: Many practitioners offer initial consultations, which provide an excellent opportunity to discuss your needs and determine if their approach aligns with your expectations. Research shows that 17.1 percent of Americans suffering from back pain utilize complementary therapies, reflecting a growing trend toward holistic support.
-
Prepare Questions: Before your consultation, compile a list of questions regarding their methods, experience, and what you can expect from your sessions. This preparation will help you assess their suitability and ensure you receive the best care possible.
-
Discuss Your Goals: Be open about your wellness objectives and any specific concerns you may have. This transparency allows the practitioner to tailor their approach to your unique needs, fostering a more effective healing relationship.
-
Follow Up: After your initial meeting, feel free to reach out with any further questions or to confirm your appointment. Establishing a connection with your healer is essential for a successful healing journey, especially when you find healers near me services for holistic wellness, as effective communication is a fundamental aspect of overall health.
By actively engaging with your selected healers through the SPINE App, you can make significant strides toward achieving your wellness goals. The app not only connects you with practitioners but also fosters a community where individuals can share experiences and support one another in their healing journeys. As Dr. Nicole LePera notes, "When we can sense the past moving through us, we become the bridge between what was and what can be," highlighting the transformative potential of holistic healing.

Conclusion
Holistic wellness presents a complex challenge, as individuals often seek effective healing solutions that address not just symptoms but the entire spectrum of health. Recognizing the interplay between mind, body, spirit, and emotions is crucial for anyone on this journey. True wellness goes beyond mere symptom management; it invites individuals to embark on a deeper exploration of their health that encompasses all facets of their lives.
This guide has highlighted the significance of holistic wellness and the roles that mental, physical, spiritual, and emotional health play in achieving it. Practical steps have been outlined for finding and connecting with qualified practitioners who can support this journey. The SPINE App serves as one of several tools available, simplifying the process of locating healers nearby and fostering meaningful connections with professionals who align with individual wellness goals. Additionally, comparing practitioners based on their qualifications, specializations, and client feedback empowers individuals to make informed choices that resonate with their health aspirations.
Ultimately, pursuing holistic wellness transcends merely accessing services; it involves cultivating a deeper connection with oneself and the surrounding community. Engaging with holistic practitioners through platforms like the SPINE App can enrich the healing experience, unveiling new possibilities and insights. As more individuals seek comprehensive health solutions, embracing holistic practices can pave the way for a more balanced and fulfilling life. Exploring available resources and connecting with healers who resonate with your path is a valuable first step in your wellness journey.
Frequently Asked Questions
What is holistic wellness?
Holistic wellness is a comprehensive approach that considers the entire individual-mind, body, spirit, and emotions-in the pursuit of optimal well-being. It emphasizes the interconnectedness of these elements, recognizing that imbalances in one area can affect the others.
Why is understanding holistic wellness important?
Understanding holistic wellness is crucial for anyone seeking healing, as it fosters a broader view of well-being that goes beyond just managing symptoms. It encourages individuals to consider all aspects of their health for more complete healing.
How does mental health relate to holistic wellness?
Mental health serves as a foundation for overall wellness. Practices like mindfulness and meditation enhance mental clarity and emotional stability, and studies show that mindfulness can reduce stress and improve emotional regulation, making it an essential part of holistic health.
What role does physical health play in holistic wellness?
Physical health encompasses nutrition, exercise, and preventive care, all of which are essential for maintaining overall wellness. The growing health market reflects an increasing awareness of the importance of physical well-being within holistic practices.
How can spiritual well-being be nurtured?
Spiritual well-being can be nurtured through activities that foster a sense of purpose and connection, such as meditation, prayer, or community involvement. These practices can enhance resilience and provide a deeper sense of fulfillment.
What is involved in emotional well-being?
Emotional well-being involves understanding and managing feelings, which can be supported through therapy and self-reflection. Community-centered wellness initiatives highlight the importance of social connections in emotional health.
How can individuals find resources for holistic wellness?
Individuals can find holistic wellness services by recognizing the significance of interconnected health elements and exploring various options, including digital platforms like the SPINE App, which connects users with a global community and offers workshops and support.
What tools does the SPINE App provide for promoting wellness?
The SPINE App provides essential tools for promoting wellness, such as marketing media libraries with banners, video trailers, and logos to enhance visibility for events and offerings.
What is the significance of the Global Wellness Summit in relation to holistic wellness?
The Global Wellness Summit, scheduled for November 2026, will continue discussions surrounding holistic wellness topics, influencing the future of overall health and well-being.