Introduction
Holistic healing offers a nurturing approach that embraces the mind, body, and spirit. It’s essential for addressing the complexities of our nervous system, especially as stress and trauma increasingly disrupt this vital area of our lives. Many individuals are searching for effective ways to restore balance and well-being.
But here’s the challenge: finding the right holistic healers who specialize in mind-body techniques tailored to your unique needs. How can you navigate this journey to discover practitioners who not only understand these methodologies but also create a supportive healing environment?
Reflect on your experiences. Have you felt overwhelmed by stress or trauma? You’re not alone. Many are on a quest for healing, and it’s important to find someone who resonates with your journey.
Imagine connecting with a healer who truly understands your struggles and can guide you toward a path of restoration. This is where holistic healing shines, offering hope and a sense of community.
As you explore your options, remember that the right practitioner can make all the difference in your healing journey.
Understand Holistic Healing and the Nervous System
Holistic wellness is all about embracing an integrative approach that nurtures the whole individual - mind, body, and spirit. Through this, one can find holistic healers mind-body methods for nervous system healing to achieve optimal well-being. At the heart of this journey lies the nervous system, which is essential for governing our bodily functions and emotional responses, prompting us to find holistic healers mind-body methods for nervous system healing. It’s important to recognize that stress and trauma can significantly disrupt this system, leading to conditions like central sensitization, where pain signals become amplified, making it harder to manage them. This dysregulation can show up as chronic pain, anxiety, and other wellness challenges.
To restore balance to the nervous system, one can find holistic healers mind-body methods for nervous system healing through mindfulness and breathwork. For example, diaphragmatic breathing - where you inhale for four counts, hold for four, and exhale for four - has been shown to enhance CO2 tolerance and promote relaxation, which is essential for effective pain management. Engaging in mindfulness practices, such as journaling or gratitude exercises, can activate the prefrontal cortex, fostering emotional regulation and reducing inflammation responses.
Consider the impact of these techniques. One study highlighted how mindfulness practices helped individuals manage stress and improve their overall sense of safety. Another demonstrated that gentle movements, like walking or rocking, can signal safety to the brain, facilitating a natural reset after stress.
Recognizing the signs of a dysregulated nervous system - like chronic fatigue, unexplained pain, or heightened sensitivity to stress - empowers individuals to identify their needs and seek the right support. By embracing comprehensive healing approaches, you can find holistic healers mind-body methods for nervous system healing, navigate your wellness journey more effectively, address the root causes of your challenges, and foster a deeper connection to your well-being.
If you’re looking to promote your events or offers within the Spine App, it’s easy! Just click on the PLUS sign in the app and select "Advertise with us." You can choose a target group that we automatically select or create your own. Sharing your personal stories and experiences in health, spirituality, consciousness, wellness, or comprehensive living is encouraged, as it enriches our community experience.

Identify Holistic Healers Specializing in Mind-Body Techniques
Are you feeling overwhelmed by trying to find holistic healers mind-body methods for nervous system healing who truly understand your needs? You’re not alone. Many people are on a journey to find the right support for their mental and emotional well-being.
That’s where the Spine App - The Spiritual Network comes in. This innovative platform is designed to help you find holistic healers mind-body methods for nervous system healing that are tailored to your specific needs and location. Imagine having access to a community of caring healers right at your fingertips!
In addition to the app, don’t forget to explore local wellness centers and community boards. Online directories can also be a treasure trove of qualified professionals. Look for those who offer services like somatic therapy, mindfulness coaching, or trauma-informed care. To enhance well-being, it is essential to find holistic healers mind-body methods for nervous system healing, which are increasingly recognized for their effectiveness.
Reading reviews and testimonials can provide valuable insights into a professional's methods and success rates. This way, you can feel confident in your choice and find the right support for your healing journey.
Take the first step today. Download the Spine App and discover a world of healing possibilities waiting for you!
Evaluate Qualifications and Approaches of Holistic Practitioners
When looking to find holistic healers mind-body methods for nervous system healing, it’s important to consider their educational background, certifications, and experience with these techniques. Look for professionals who are open about their qualifications and willing to discuss their methods.
Have you considered asking them about how to find holistic healers mind-body methods for nervous system healing and emotional recovery? It’s also helpful to know their experience with clients who face similar challenges. A skilled professional will prioritize your comfort and safety, creating a nurturing environment that supports your healing journey.
As the wellness sector evolves, certification has become increasingly important. It ensures that professionals possess the necessary skills and knowledge to provide effective care. This trend reflects a growing awareness of the need for accountability and credibility in holistic practices, bridging the gap between integrative and conventional medicine.
Did you know that nearly 40% of adults in the U.S. are using complementary and alternative medicine? This highlights the rising demand for qualified wellness practitioners. It’s crucial to find holistic healers mind-body methods for nervous system healing who resonate with your recovery journey and understand your unique needs while guiding you with compassion.

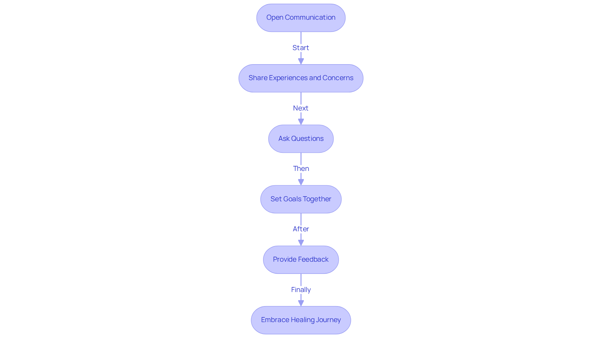
Engage Effectively with Your Chosen Healers
Engaging with your holistic healers can feel daunting, but it’s important to find holistic healers mind-body methods for nervous system healing. Start by being open and honest about your experiences, expectations, and any concerns you might have. Clear communication is key. Have you thought about what questions you want to ask? Providing feedback throughout your recovery journey is essential.
Together with your practitioner, set goals that resonate with your recovery objectives. This partnership is vital. Remember, recovery is a shared journey, and your active participation can significantly influence the outcomes.
Practitioners often emphasize the importance of client feedback. It not only strengthens the therapeutic relationship but also tailors the recovery process to meet your unique needs. By nurturing this collaborative environment, you can truly maximize the benefits when you find holistic healers mind-body methods for nervous system healing.
So, take that step. Open up, share your thoughts, and embrace the healing journey together.

Conclusion
Finding the right holistic healers who specialize in mind-body techniques for nervous system healing can truly be an empowering journey toward optimal well-being. It’s about embracing a comprehensive approach that nurtures the connection between mind, body, and spirit. By doing so, you can effectively address the root causes of stress and trauma that disrupt your nervous system. This holistic perspective not only fosters healing but also enhances emotional regulation and overall health.
Throughout this guide, we’ve shared essential insights about the significance of holistic practices, the importance of selecting qualified practitioners, and the value of effective communication in the healing process. Techniques like mindfulness, breathwork, and gentle movement have been highlighted as powerful tools to restore balance within the nervous system. Plus, platforms like the Spine App serve as a valuable resource for connecting with qualified holistic healers tailored to your individual needs.
Ultimately, the path to healing is a collaborative effort. It requires your active participation and open communication with the practitioners you choose. By taking those first steps to seek out holistic healers and engage meaningfully with them, you can unlock a world of healing possibilities. Embrace this journey and prioritize your well-being by exploring the myriad of holistic methods available for nervous system healing.
Frequently Asked Questions
What is holistic healing?
Holistic healing is an integrative approach that nurtures the whole individual-mind, body, and spirit-to achieve optimal well-being.
Why is the nervous system important in holistic healing?
The nervous system governs bodily functions and emotional responses, making it central to holistic healing and overall wellness.
How can stress and trauma affect the nervous system?
Stress and trauma can disrupt the nervous system, leading to conditions like central sensitization, which amplifies pain signals and can result in chronic pain, anxiety, and other wellness challenges.
What methods can help restore balance to the nervous system?
Mindfulness and breathwork techniques, such as diaphragmatic breathing, can help restore balance to the nervous system by promoting relaxation and enhancing emotional regulation.
What is diaphragmatic breathing and how does it help?
Diaphragmatic breathing involves inhaling for four counts, holding for four, and exhaling for four. It enhances CO2 tolerance and promotes relaxation, which is essential for effective pain management.
How do mindfulness practices contribute to nervous system healing?
Mindfulness practices, such as journaling or gratitude exercises, activate the prefrontal cortex, which fosters emotional regulation and reduces inflammation responses.
What evidence supports the effectiveness of mindfulness practices?
Studies have shown that mindfulness practices can help individuals manage stress and improve their overall sense of safety, while gentle movements can signal safety to the brain, facilitating a natural reset after stress.
What are the signs of a dysregulated nervous system?
Signs of a dysregulated nervous system include chronic fatigue, unexplained pain, and heightened sensitivity to stress.
How can individuals seek support for nervous system healing?
By recognizing the signs of a dysregulated nervous system, individuals can identify their needs and seek the appropriate support to address the root causes of their challenges.